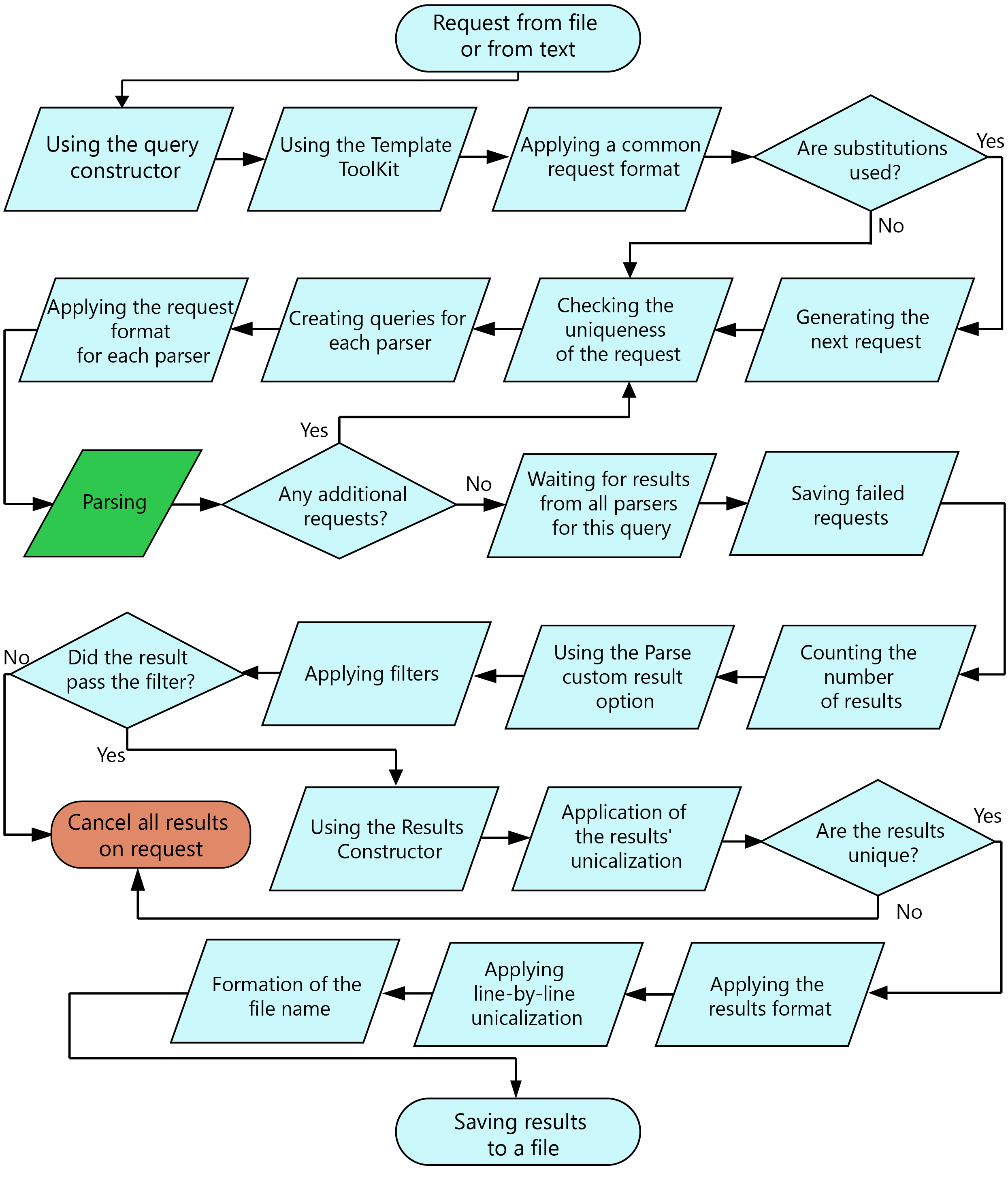
Reihenfolge der Abfrageverarbeitung
In A-Parser gibt es eine Vielzahl von Funktionen und Möglichkeiten. Dieses Diagramm zeigt die Reihenfolge der Abfrageverarbeitung vom Einlesen aus einer Datei (oder Text) bis zum Speichern des Endergebnisses in eine Datei.
Schematische Reihenfolge der Abfrageverarbeitung

Anmerkungen
- Bei der Filterung und Unikalisierung von Ergebnissen werden die Abfrage und ihre Ergebnisse vollständig verworfen, wenn als Vergleich ein einfaches Ergebnis verwendet wird; wird im Vergleich ein Array verwendet, werden die Elemente aus diesem Array entfernt.
- Viele Schritte im Diagramm sind optional und hängen von den im Task-Editor festgelegten Einstellungen ab.
- Zusätzliche Abfragen können bei Verwendung der Optionen Alle Ergebnisse extrahieren / Parse all results und Bis zur Ebene extrahieren / Parse to level entstehen. Alle zusätzlichen Abfragen haben die nächste Ebene in Bezug auf die Abfrage, aus der sie erstellt wurden; die Zählung der Ebenen beginnt bei Null, d. h. ursprüngliche Abfragen aus einer Datei oder einem Text haben immer die Ebene 0. Abfragen nach Anwendung von Substitutionen haben ebenfalls die Ebene 0.
Fehlgeschlagene Abfragen
Eine Abfrage gilt als fehlgeschlagen und wird übersprungen, wenn sie innerhalb der angegebenen Anzahl von Versuchen nicht ausgeführt werden konnte.
Wie lässt sich feststellen, warum eine Abfrage fehlgeschlagen ist? Aktivieren Sie die Protokollierung oder führen Sie einen Task-Test aus. Alle Fehler werden protokolliert. Durch die Analyse des Logs können Sie verstehen, was schiefgelaufen ist.
Beispiel für eine fehlgeschlagene Abfrage. Die Logs deuten darauf hin, dass die Abfrage aufgrund eines Captchas nicht ausgeführt werden konnte und die Versuche aufgebraucht sind. In diesem Fall kann die Anbindung eines Captcha-Services oder die Erhöhung der Anzahl der Versuche helfen (nur wenn Sie mit Proxys arbeiten, ansonsten ist eine Erhöhung der Versuche nutzlos).
Wie erhöht man die Anzahl der Versuche? Sie müssen die Option Request retries überschreiben und einen höheren Wert festlegen.